微信登录,快人一步
只需一步,快速开始
使用道具 举报
吴晓梅 发表于 2022-5-16 09:13 2012年全国抗菌药物临床应用专项整治活动督导检查手册 卫生部医政司 2012年10月
拾月 发表于 2023-12-22 10:56 吴老师太棒了,简直是行走的规范!这几天在论坛学到很多,感谢有这么好的平台,感谢有吴老师这样的大牛帮 ...
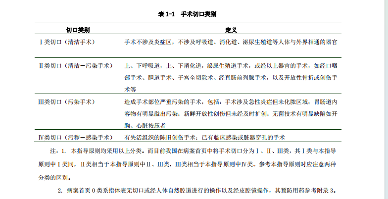
拾月 发表于 2023-12-22 11:30 吴老师,如果患者进行气道、食道或尿道插管,这些手术切口还算1类切口吗?我们手麻系统有个《手术风险评 ...
本版积分规则 发表回复 回帖并转播 回帖后跳转到最后一页
查看 »