找回密码
 注册

微信登录,快人一步

QQ登录

只需一步,快速开始

楼主: snhszyy

纠结呀,玻璃安剖到底算什么???再次讨论!!!

 火... [复制链接]
 楼主| 发表于 2013-6-7 01:27 | 显示全部楼层
不再按医疗废物处理。
回复

使用道具 举报

  • 打卡等级:小镇青年
  • 打卡总奖励:527
  • 最近打卡:2025-09-13 09:00:08
发表于 2013-6-7 08:23 | 显示全部楼层
好迷茫!怎么说都有理,还是期待确切的规范吧。
回复

使用道具 举报

  • 打卡等级:热心大叔
  • 打卡总奖励:2564
  • 最近打卡:2025-09-10 07:54:58
发表于 2013-6-7 08:38 | 显示全部楼层
玻璃安瓿当然是损伤性废物了,怎么会不算医疗废物呢。
回复

使用道具 举报

发表于 2013-6-7 08:40 | 显示全部楼层
那个玻璃瓶(输液瓶、青霉素瓶等)不属于医疗废物;但破损的玻璃安瓿,按照《医疗废物分类目录》中损伤性废物的分类:第三条:载玻片、玻璃试管、玻璃安瓿等,应明确指出属于损伤性废物啦。
回复

使用道具 举报

发表于 2013-6-7 08:44 | 显示全部楼层
我院青霉素类瓶按生活垃圾,VC氯化钾之类的玻璃安瓿按损伤性医疗垃圾 处理。
回复

使用道具 举报

发表于 2013-6-7 08:44 | 显示全部楼层
肯定不对啊,这是医用垃圾啊。确定肯定及一定
回复

使用道具 举报

发表于 2013-6-7 08:53 | 显示全部楼层
应该是生活垃圾,但毕竟有损伤的危险,我院将安瓿置于厚的废弃纸板箱中,封口,在弃于生活垃圾袋。
回复

使用道具 举报

发表于 2013-6-7 08:57 | 显示全部楼层
本帖最后由 jingyezhuguang 于 2013-6-7 08:58 编辑

大家有没有考虑过:输液袋和配置药物的注射器,在去除针头部位后可以回收再利用?这些物品没有接触患者的体液、血液等一切污染,内壁仅有少量药液残留,不会造成锐器损伤等后果,而且材质都是无毒无害的,是制作玩具、杯、盆等等物品的优选材料...当然前提是应该在统一回收高压灭菌处理后才进行下一步深加工。这样制作出来的物品,是不是比市场上那些低劣、毒害大的塑料垃圾制品更有益于大众呢?提倡环保节约吧。但是,我们的相关规定是医用垃圾不允许回收利用,是不是可以在再次制定标准的时候可以有个明确的界定和规章?医用垃圾严格管理是对的,那些容易造成污染和院感事件的是绝对应该无害化处理的,可各地方真的都具有无害化的垃圾处理厂吗?这个相关部门有验证过吗?这些专业的问题,是否该在媒体等等众说纷纭之前应该考虑?
回复

使用道具 举报

发表于 2013-6-7 09:01 | 显示全部楼层
玻璃安瓿只要不是盛放治疗肿瘤药的,都是按照生活垃圾处理的。我们是这样做的。市医疗垃圾回收中心通知的。
回复

使用道具 举报

发表于 2013-6-7 09:07 | 显示全部楼层
如头孢、青霉素类安瓶属于生活垃圾,
回复

使用道具 举报

发表于 2013-6-7 09:12 | 显示全部楼层
具有损伤性能的安瓶如VC、氯化钾类的安瓶,属于损伤性医疗废物,应用锐器盒装。
回复

使用道具 举报

  • 打卡等级:小镇青年
  • 打卡总奖励:372
  • 最近打卡:2025-09-10 11:37:15
发表于 2013-6-7 09:13 | 显示全部楼层
卫办医发〔2005〕292号
        关于明确医疗废物分类有关问题的通知

各省、自治区、直辖市卫生厅局、环境保护局,新疆生产建设兵团卫生局、环境保护局:
     为进一步贯彻落实《医疗废物管理条例》,加强医疗废物监督管理工作,针对各地在医疗废物分类中存在的理解方面的差异,现对有关问题说明如下:
一、使用后的一次性医疗器械属于医疗废物。根据卫生部和国家环境保护总局联合下发的《医疗废物分类目录》(卫医发〔2003〕287号)规定,使用后的一次性医疗器械,不论是否剪除针头,是否被病人体液、血液、排泄物污染,均属于医疗废物,均应作为医疗废物进行管理。
二、使用后的输液瓶不属于医疗废物。使用后的各种玻璃(一次性塑料)输液瓶(袋),未被病人血液、体液、排泄物污染的,不属于医疗废物,不必按照医疗废物进行管理,但这类废物回收利用时不能用于原用途,用于其他用途时应符合不危害人体健康的原则。
                                                              二零零五年十二月二十八日
中华人民共和国卫生部     
卫办医函〔2004〕338号

卫生部办公厅关于对医院输液容器处理问题的复函

       根据卫生部、国家环保总局2003年10月颁布的《关于印发〈医疗废物分类目录〉的通知》(卫医发〔2003〕287号),对于各种玻璃(一次性塑料)输液瓶(袋)、青霉素及头孢类抗生素的废弃瓶,未被病人血液、体液、排泄物污染的,不属于感染性废物,不必按医疗废物要求处理。
  
我院按使用后输液瓶对待,可回收(有资质的)公司不要。我市的监督所和医院感染质控检查时提出部分头孢类抗生素等的废弃瓶里有残留药液,应该按照医疗废物处置(不属于损伤性),无语


回复

使用道具 举报

发表于 2013-6-7 09:15 | 显示全部楼层
玻璃安瓿我们也是按损伤性废物处理的,真希望按生活垃圾处理。
回复

使用道具 举报

发表于 2013-6-7 09:20 | 显示全部楼层
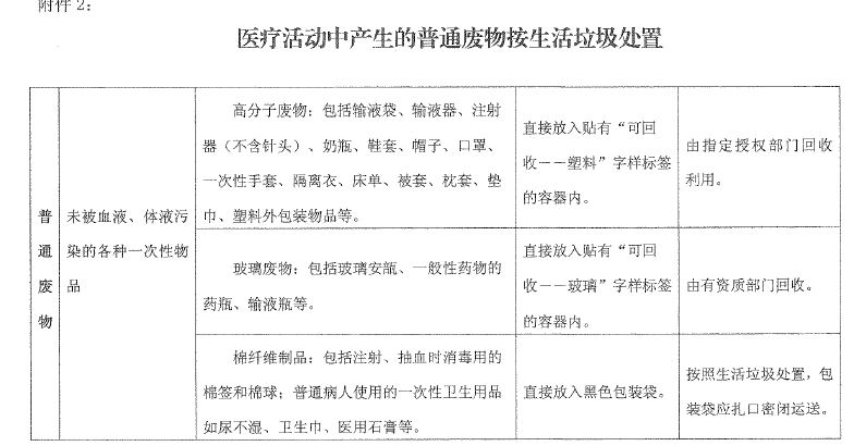
我们广州最近一份文件也是将未被污染的玻璃安培瓶做普通垃圾处理的。

表2.jpg
回复

使用道具 举报

发表于 2013-6-7 09:32 | 显示全部楼层
我们是这样分类的:有瓶盖的按生活垃圾处理,普通安瓿按损伤性废物处理。
回复

使用道具 举报

  • 打卡等级:小镇青年
  • 打卡总奖励:372
  • 最近打卡:2025-09-10 11:37:15
发表于 2013-6-7 09:35 | 显示全部楼层
中华人民共和国卫生部     
卫办医函〔2004〕338号

卫生部办公厅关于对医院输液容器处理问题的复函

       根据卫生部、国家环保总局2003年10月颁布的《关于印发〈医疗废物分类目录〉的通知》(卫医发〔2003〕287号),对于各种玻璃(一次性塑料)输液瓶(袋)、青霉素及头孢类抗生素的废弃瓶,未被病人血液、体液、排泄物污染的,不属于感染性废物,不必按医疗废物要求处理。
                                                                           二00四年八月四日
我院按使用后输液瓶对待,可回收公司(有资质的)要。也不能按生活垃圾处理吧。监督所和质控专家提出青霉素及头孢类抗生素等的废弃瓶里有部分残留药液,应按医疗废物处置(不属于损伤性),无语


回复

使用道具 举报

  • 打卡等级:热心大叔
  • 打卡总奖励:560
  • 最近打卡:2025-09-12 10:55:14
发表于 2013-6-7 09:38 | 显示全部楼层
真是院感无小事呀,貌似一件小事,却让大家如此纠结。玻璃安瓿确实是有损伤性的,但是一般数量比较大,如果都要放入锐器盒,那么成本又太高。所以才会出现各地做法的不同。
回复

使用道具 举报

发表于 2013-6-7 09:39 | 显示全部楼层
是属于医疗废物!我们都装在锐器盒里!
回复

使用道具 举报

发表于 2013-6-7 09:42 | 显示全部楼层
路过学习了,谢谢各位老师
回复

使用道具 举报

  • 打卡等级:小镇青年
  • 打卡总奖励:372
  • 最近打卡:2025-09-10 11:37:15
发表于 2013-6-7 09:46 | 显示全部楼层

中华人民共和国卫生部     
卫办医函〔2004〕338号

卫生部办公厅关于对医院输液容器处理问题的复函

       根据卫生部、国家环保总局2003年10月颁布的《关于印发〈医疗废物分类目录〉的通知》(卫医发〔2003〕287号),对于各种玻璃(一次性塑料)输液瓶(袋)、青霉素及头孢类抗生素的废弃瓶,未被病人血液、体液、排泄物污染的,不属于感染性废物,不必按医疗废物要求处理。
                                                                                                            二00四年八月四日

回复

使用道具 举报

您需要登录后才可以回帖 登录 | 注册 |

本版积分规则

关闭

站长推荐上一条 /1 下一条

快速回复 返回顶部 返回列表